2021年南昌工学院专升本招生专业30个,招生计划2850人。
报名对象
(一)江西省高校普通高职(专科)应届毕业生。
(二)2009年以后退役,取得江西省高校普通高职(专科)毕业证的退役士兵或取得外省普通高校高职(专科)毕业证的江西户籍退役士兵。
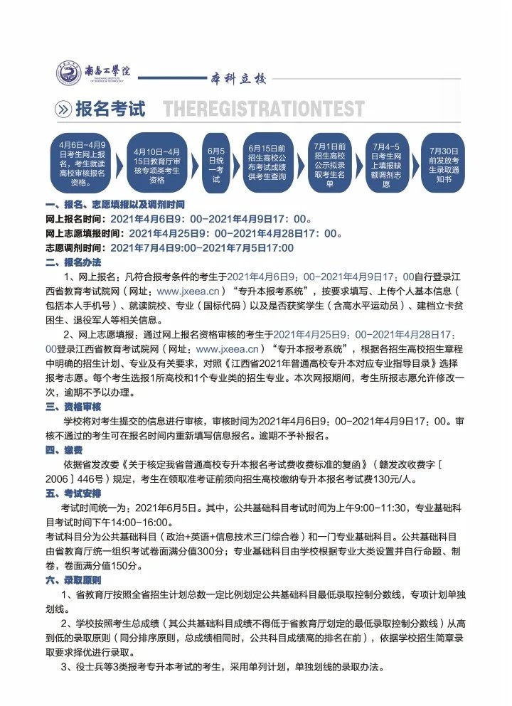
一、报名、志愿填报以及调剂时间
网上报名时间:2021年4月6日9:00-2021年4月9日17:00。
网上志愿填报时间:2021年4月25日9:00-2021年4月28日17:00。
志愿调剂时间:2021年7月4日9:00-2021年7月5日17:00
二、报名办法
1、网上报名:凡符合报考条件的考生于2021年4月6日9:00-2021年4月9日17:00自行登录江西省教育考试院网(网址:www.jxeea.cn)“专升本报考系统”,按要求填写、上传个人基本信息(包括本人手机号)、就读院校、专业(国标代码)以及是否获奖学生(含高水平运动员)、建档立卡贫困生、退役军人等相关信息。
2、网上志愿填报:通过网上报名资格审核的考生于2021年4月25日9:00-2021年4月28日17:00登录江西省教育考试院网(网址:www.jxeea.cn)“专升本报考系统”,根据各招生高校招生章程中明确的招生计划、专业及有关要求,对照《江西省2021年普通高校专升本对应专业指导目录》选择报考志愿。每个考生选报1所高校和1个专业类的招生专业。本次网报期间,考生所报志愿允许修改一次,逾期不予以办理。
三、资格审核
学校将对考生提交的信息进行审核,审核时间为2021年4月6日9:00-2021年4月9日17:00。审核不通过的考生可在报名时间内重新填写信息报名。逾期不予补报名。
四、缴费
依据省发改委《关于核定我省普通高校专升本报名考试费收费标准的复函》(赣发改收费字[2006]446号)规定,考生在领取准考证前须向招生高校缴纳专升本报名考试费130元/人。
五、考试安排
考试时间统一为:2021年6月5日。其中,公共基础科目考试时间为上午9:00-11:30,专业基础科目考试时间下午14:00-16:00。
考试科目分为公共基础科目(政治+英语+信息技术三门综合卷)和一门专业基础科目。公共基础科目
由省教育厅统一组织考试卷面满分值300分;专业基础科目由学校根据专业大类设置并自行命题、制卷,卷面满分值150分。
六、录取原则
1、省教育厅按照全省招生计划总数一定比例划定公共基础科目最低录取控制分数线,专项计划单独划线。
2、学校按照考生总成绩(其公共基础科目成绩不得低于省教育厅划定的最低录取控制分数线)从高到低的录取原则(同分排序原则,总成绩相同时,公共科目成绩高的排名在前),依据学校招生简章录取要求择优进行录取。
3、退役士兵等3类报考专升本考试的考生,采用单列计划,单独划线的录取办法。

















