根据省教育厅《江西省2021年普通高校专升本考试招生实施方案》《江西省高等职业院校与本科高校联合培养本科层次技术技能型人才实施方案》(赣教高字〔2021〕7号)通知要求,我校2021年与江西交通职业技术学院、江西机电职业技术学院、江西现代职业技术学院、江西电力职业技术学院、江西旅游商贸职业学院、江西建设职业技术学院、吉安职业技术学院、九江职业大学、江西外语外贸职业学院、江西财经职业学院等10个高等职业院校联合培养本科层次技术技能型人才(以下简称联合培养专升本)。为切实做好我校联合培养专升本招生工作,现将有关事项通知如下:
一、招生对象
1.江西省高校普通高职(专科)应届毕业生。
2.2009年以后退役,取得江西省高校普通高职(专科)毕业证的退役士兵或取得外省普通高校高职(专科)毕业证的江西户籍退役士兵。
二、报考条件
(一)普通考生报考需同时满足以下基本条件:
1.遵守《中华人民共和国宪法》及其他法律法规;
2.身体健康;
3.高职(专科)学习期间无记过及以上纪律处分,或高职(专科)学习期间受到纪律处分,但报考前已解除处分的;
4.2021年7月底前可取得高职(专科)毕业证书。
(二)专项考生在满足以上基本条件的同时,还需满足以下条件:
1.获奖学生(含高水平运动员):①获得世界技能大赛全国选拔赛资格,中国技能大赛一类赛前十名,全国职业院校技能大赛三等奖以上,全省职业院校技能竞赛一等奖的;②获得中国国际“互联网+”大学生创新创业大赛国家级金奖(排位前五)、国家级银奖(排位前三)、省级金奖(排位前三)的;③获国家一级运动员及以上称号,并参加国家级比赛获得前三名或国际级比赛获得前六名的。
2.建档立卡贫困家庭毕业生:江西省高校建档立卡贫困家庭普通高职(专科)应届毕业生。
3.退役士兵:2009年以后退役且具有普通高职(专科)毕业学历的江西省户籍退役士兵或江西省高校普通高职(专科)毕业的退役士兵。
三、招生专业及计划

注:采取联合培养模式,教学点在联合培养的学校。修完规定课程,成绩合格后,颁发华东交通大学毕业证书;符合学士学位授予条件的授予相应学士学位。
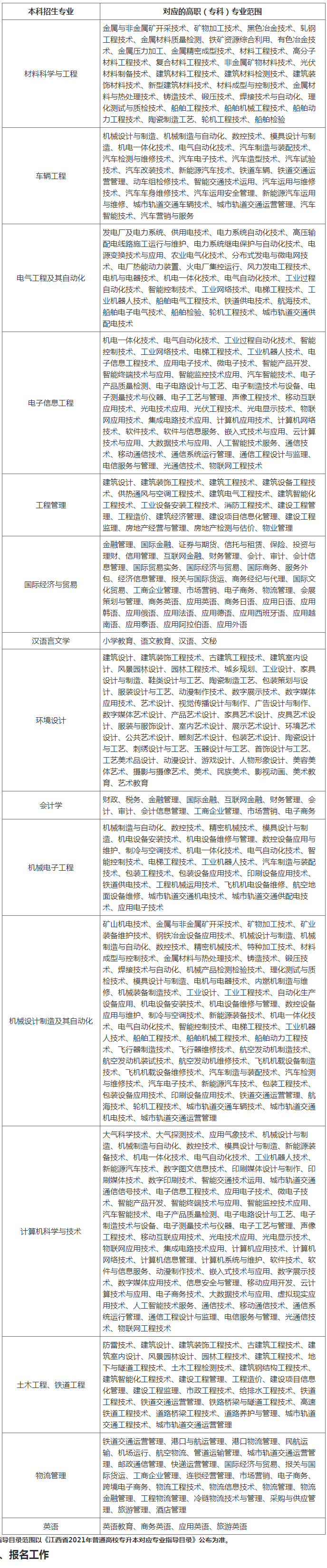
四、专升本对应专业指导范围

注:专业指导目录范围以《江西省2021年普通高校专升本对应专业指导目录》公布为准。
五、报名工作
1.志愿填报:已在2021年4月6日-9日完成网上报名,且通过网上报名资格审核的考生可于2021年4月25日9:00-2021年4月28日17:00登录江西省教育考试院网(网址:www.jxeea.cn)“专升本报考系统”,根据我校招生计划、专业及有关要求选择报考志愿。每个考生限报1所高校和1个专业类的招生专业。逾期不予以办理。
考生网上志愿填报成功后,须网上自行打印报名表(签名后拍照,以“考生身份证号+姓名”方式命名,发送电子版至邮箱ecjtuzsk@ecjtu.edu.cn)。
2.缴费:依据省发改委《关于核定我省普通高校专升本报名考试费收费标准的复函》(赣发改收费字〔2006〕446号)规定,考生须向招生高校缴纳专升本报名考试费130元/人,缴费截止日期为2021年5月10日。关注“华东交通大学招生办”微信公众号,输入“专升本报名考试费”,扫描自动回复的二维码进行缴费(扫描二维码后输入考生身份证号,信息核实无误后缴费)。
3.网上打印准考证:完成缴费的考生可于2021年6月2日-4日登陆我校招生信息网,打印准考证(网址:http://zjc.ecjtu.edu.cn)。
六、考试安排
1.考试科目
考试科目分为公共基础科目(政治+英语+信息技术三门综合卷)和一门专业基础科目。公共基础科目由省教育考试院统一组织命题、制卷,卷面满分值300分;专业基础科目由我校自行命题、制卷,卷面满分150分。各专业基础科目如下:

注:各专业基础科目考试大纲见附件。
2.考试时间

请考生务必携带身份证、准考证参加考试。两证件不全者,一律不得参加考试。
3.考试地点:华东交通大学,具体安排详见准考证。
七、录取工作
1.公共基础科目成绩不得低于省教育厅划定的最低录取控制分数线,专项计划单独划线。
2.各联合培养院校的每个专业(含专项计划)按总分从高分到低分录取,总分相同的依次参考公共基础科目、专业基础科目成绩排序录取;若专业基础科目成绩相同时,则依次参考公共基础科目的英语、政治、信息技术成绩,排序录取。
3.若联合培养学校的专业专项计划考生符合录取条件的人数大于其招生计划,则未录取考生中符合普通计划录取条件的可纳入所在专业普通计划考生,按上述第2点原则从高分到低分录取。
4.若联合培养学校的专业专项计划符合录取条件的人数不足其招生计划,且普通计划满额时,将其剩余专项计划转化为相应专业的普通计划,按上述第2点原则从高分到低分录取。
5.若我校联合培养专升本招生计划未满额,未录取的考生(公共基础科目成绩不得低于省教育厅划定的最低录取控制分数线)可于7月4日9:00-5日17:00自行登录江西省教育考试院网“专升本报考系统”,选报我校缺额专业。
有关调剂录取方案待我校第一轮录取工作结束后进行公布。
八、成绩查询及复核
1.成绩查询
6月15日前,考生在学校招生信息网进行成绩查询(网址:http://zjc.ecjtu.edu.cn/recruit/index/index)。
2.成绩复核
若考生对成绩有异议,可于6月18日下午5点前,到我校教务处(教8栋-307室)提交书面申请和本人身份证复印件,书面申请需阐明复查缘由、复查的考试科目以及考生联系方式。
注明:成绩复核仅限于查核答卷是否漏改、漏统;如有漏改、漏统,予以更正。对于答题评分宽严等问题,不属于查核更正范围。复核过程中,答卷不与考生和家长见面。
九、拟录取考生名单公示
6月23日,拟录取考生名单将在我校招生信息网进行公示,公示时间为一周。
十、奖学金与助学金
学校设有国家奖学金、国家励志奖学金、国家助学金、国家助学贷款、勤工助学、学费减免等多种形式有机结合的高校家庭经济困难学生资助政策体系。家庭经济困难学生考入大学,可通过学校开设的“绿色通道”按时报到。入校后,学校对其家庭经济困难情况进行核实,采取不同措施给予资助。
十一、新生入学及其他
录取的新生应按联合培养的高等职业院校有关要求和规定的期限到校办理入学手续。因故不能按期入学的,应当向学校请假。未请假或者请假逾期的,除因不可抗力等正当事由以外,视为放弃入学资格。
新生入学后,将在三个月内进行入学资格复查。复查不合格者,学校将根据国家有关规定视情况予以处理,直至取消入学资格。凡发现有弄虚作假者,一经查实,取消其入学资格或学籍。
十二、毕业待遇
凡经考试选拔进入本科阶段学习的“专升本”学生,享受统招本科生相同的待遇。学生学习期满,各科成绩合格,由我校按照教育部文件要求颁发本科毕业证书和学位证书,其毕业证书上标注“在本校XX专业专科起点本科学习”(联合培养专业标注培养高校),学习时间按进入本科阶段学习的实际时间填写,毕业后自主择业。
十三、其他事项
1.我校没有委托任何中介机构或个人进行招生录取工作,以我校名义进行非法招生宣传等活动的中介机构或个人,我校保留依法追究其责任的权利。
2.疫情防控期间,请考生配合做好出示证件、人员登记、测量体温、佩戴口罩等进校流程。
3.其它未尽事宜可与我校招办联系。
招生信息网网址:http://zjc.ecjtu.edu.cn/
4.联系方式:
招生咨询:0791-87046576
缴费咨询:0791-87046699
成绩复核:0791-87046536
监督电话:0791-87046333
附件:2021华东交通大学专升本(联合培养)考试大纲.zip
