一、招生对象
参加省级及以上高水平创新创业竞赛和技能竞赛工科类赛项并获奖的江西省高校普通高职(专科)优秀应届毕业生。
二 、报考条件
考生报考需同时满足以下条件:
1.遵守《中华人民共和国宪法》及其他法律法规;
2.身体状况符合相关要求;
3.高职(专科)学习期间无记过及以上纪律处分,或高职(专科)学习期间受到纪律处分,但报考前已解除处分;
4.2025年7月31日前可取得高职(专科)毕业证书;
5.所学高职(专科)专业符合《江西省2025年普通高校专升本考试对应专业(类)指导目录》;
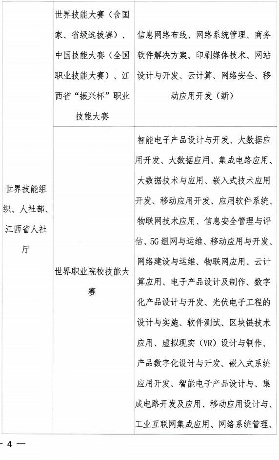
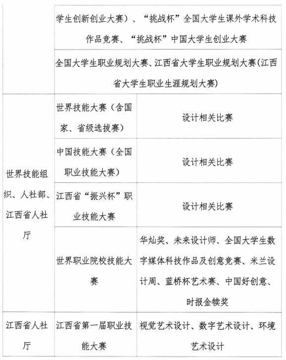
6.在高职(专科)就读期间获得如下奖项之一:获得表1或 表2中团体赛国家级金奖(排位前五)、国家级银奖(排位前五)、 省级金奖(排位前五)、省级银奖(排位前三),或个人赛国家 级铜奖及以上、省级银奖及以上。
专升本免费备考资料限时领取:
表1.省级及以上高水平创新创业竞赛和技能竞赛项目
(计算机科学与技术)




表2.省级及以上高水平创新创业竞赛和技能竞赛项目
(数字媒体艺术)


